欧美黑人巨大videos精品_欧美黑人巨大xxxxx_欧美黑人乱大交_欧美黑人乱大交_欧美黑人牲交videossexeso_欧美黑人添添高潮a片www_欧美黑人添添高潮a片www_欧美黑人性暴力猛交喷水黑人巨大

校长信箱 / 加入收藏 / 设为首页

通知公告

当前位置 :  校园媒体 > 通知公告 >

浙江省第十三届“挑战杯”大学生创业计划竞赛推荐项目公示

 发布时间 : 2022-04-02 16:01:46      点击:
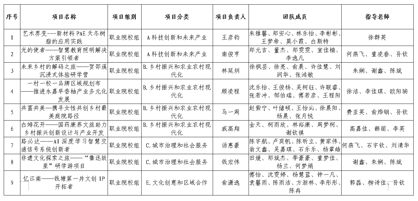
  经分院推荐、团委审核、专家评审,最终决定推荐以下九项作品参加浙江省第十三届“挑战杯”大学生创业计划竞赛,推荐项目公示如下。公示期至4月5日17时,联系电话:86877022,邮箱605434295@qq.com。


(院团委)
版权所有 © 欧美黑人巨大videos精品_欧美黑人巨大xxxxx_欧美黑人乱大交_欧美黑人乱大交_欧美黑人牲交videossexeso_欧美黑人添添高潮a片www_欧美黑人添添高潮a片www_欧美黑人性暴力猛交喷水黑人巨大
地址:杭州市钱塘区4号大街16号
院办:0571-86913866 传真:0571-86910710
浙公网安备 33011802000510号
邮箱:zjyyc@0433766.com 浙ICP备34268496号-1
技术支持:亿校云
欧美黑人巨大videos精品_欧美黑人巨大xxxxx_欧美黑人乱大交_欧美黑人乱大交_欧美黑人牲交videossexeso_欧美黑人添添高潮a片www_欧美黑人添添高潮a片www_欧美黑人性暴力猛交喷水黑人巨大